代刷网地址

2021年最新免费领取QQ名片赞教程-原创-完整版视频在线观看-爱奇艺的简单介绍

编辑导语:最近一段时间,NFT在网上被炒的火热,不管是资本家还是打工人纷纷入局了NFT。本篇文章中作者将围绕了解什么是NFT、国内与国外到底有那些区别、以及现在NFT市场的玩法与规则展开一系列详细的讲述,希望对你有所帮助。

2021年最新免费领取QQ名片赞教程-原创-完整版视频在线观看-爱奇艺

最近一段时间被网上炒的火热的NFT已经有一阵子了,国内国外更是出现了很多的新闻:美国一个小男孩靠交易NFT小鲸鱼一个暑假赚了200万美元;靠着卖了4天自拍照狂赚了百万美元的一年小哥;库里花了100多万买了一个猴子头像,余文乐花了277万买了一个胡子头像,周杰伦持有的NFT头像也值328万等等。

看到这里之后就有很多人坐不住了,不管是资本家和打工人都纷纷入局,难道就是靠卖几个卡通头像就可以实现财务自由吗?NFT的背后难道就只有头像吗?本篇文章就带领大家揭秘NFT花裙子下真正的秘密是WEB3.0的开端还是各种色彩的涂鸦镰刀。

本文会从一下五个大的模块来带大家从概念到市场逐步来了解什么是NFT;国内与国外到底有那些区别;以及现在NFT市场的玩法与规则。

一、概念与技术

带领大家了解NFT之前首先要让大家知道NFT到底是什么: NFT,全称为Non-Fungible Token,指非同质化代币,是用于表示数字资产(包括jpg和视频剪辑形式)的唯一加密货币令牌,可以买卖。

说到这里大家肯定是懵懵的状态到底啥是非同质化代币呢,这里用口语化给大家解释一下:用区块链的技术将数字作品唯一化;这个解释显然有点绕口。

举个例子:10年前,我们使用的原始QQ头像,你可以用我也可以用到底是谁创作了它,这个头像到底属于谁,这都是相当困难的问题,因为这些头像被复制,粘贴只需要几秒中的时间,其作品的溯源是非常困难的,但是在区块链技术的加持下作者把他制作成了NFT,之后这个作品的每一次交易做记录在了区块链上就使得这个NFT有了唯一的身份证明,而且这个证明是公开透明且实时更新的。

所以说只有NFT的原创者和购买了所有权的买家手里的NFT才有真正的交易价值。其他把NFT作品,复制粘贴一类则毫无价值。

在NFT产品交易的过程中全靠炒作肯定是不行的,当然还要有很强大的技术背景来做支撑,那么在技术这一层面NFT肯定是和区块链技术层层相扣的。

这里还要给大家重点解释一下区块链技术:什么是区块链技术呢?

区块链就是把加密数据(区块)按照时间顺序进行叠加(链)生成的永久、不可逆向修改的记录。

某种意义上说,区块链技术是互联网时代一种新的“信息传递”技术,如果觉得过程抽象不明白的话,那么可以从其实现效果上理解,区块链的信息传递可以达到类似“微信群聊”的效果。

那么通俗一点的话来讲:群里发一条信息,全群的人都知道并且是一样的结果。

比如说,群里有人发了一张苹果的图片,如果群员A说发的是香蕉,那么群员B、C以及任意一个群员都知道A说错了。

这个就是区块链的效果,每个群成员都是单独的块,群聊的环境就是链儿,作用就是把每个群成员链接起来进行消息同步,使得在链上的群成员消息公开透明且不可撤回。

下图就是区块链简单的工作原理了。

2021年最新免费领取QQ名片赞教程-原创-完整版视频在线观看-爱奇艺

图片来源:区块链技术落地中的挑战与革新

二、市场与平台1. 平台

以上第一接给大家讲的主要是NFT的概念,以及向对应的区块链技术,下面这章主要带领大家了解一下国内与国外NFT市场的平台与差别。

现在的NFT发行和交易的平台主要分为国内和国外的两个市场,在国外已经有了很多成熟的NFT交易市场比如:Opensea;Rarible;SuperRapare等等,交易份额也是不断增长的。

2021年最新免费领取QQ名片赞教程-原创-完整版视频在线观看-爱奇艺

图片来源:Tiktok(海外)

在国内NFT目前大大小小的平台都出来了一种是互联网大厂平台:是由阿里,网易,腾讯,字节等大厂开发的,例如鲸探、幻核、网易星球、原力星球等等APP;另一种则是遍地开花的其他平台各种以区块链为核心技术的科技公司主要的产品,基本都是基于微信公众号接口来进行开发,例如红动数藏、Ibox、唯一艺术、灵境藏品、洞壹元典等平台。

2021年最新免费领取QQ名片赞教程-原创-完整版视频在线观看-爱奇艺

图片来源:国盛证券

2021年最新免费领取QQ名片赞教程-原创-完整版视频在线观看-爱奇艺

图片来源:Tiktok(海外)

2021年最新免费领取QQ名片赞教程-原创-完整版视频在线观看-爱奇艺

以上图片就是为大家整理的国内与国外比较火热的NFT交易平台于数字藏品的APP。

这里可能大家会发问,那么既然都是基于区块链技术的数字艺术品,为什么国外叫NFT,到了国内就要被称之为数字藏品呢?

其实这两者之间还是有很大区别的,在海外的交易平台中大家所有人都可以随便使用虚拟货币(比特币,以太坊,泰达币)交易这种数字艺术品属于公开链称之为NFT,但是在国内是禁止虚拟货币进行交易的必须由平台来进行所有数字艺术品的控制(发售,交易,买卖,版权归属)玩家所有的行为都必须经过平台的一级市场,有的甚至只能买下进行收藏和不容许交易和转赠属于联盟链称之为数字藏品。

联盟链对于版权保护更强,简单来说就是把知识产权信息记录到可信数据库,然后法院认可联盟链数据作为证据, 在出现侵权行为时能够减少维权成本。

公开链交易更加自由,但是弊端就在于其市场上80%以上的NFT都存在侵权行为。具体的交易问题会在文章后面给大家仔细的讲解。

2. 市场

其中互联网大厂平台开发的数字藏品交易平台更为谨慎,因为是国内数字藏品一级的交易市场面临着严厉的监管与合规问题,所以对平台NFT的限制很多,流动性不强,基本又当又立。

其中的劣势显而易见普通的藏品炒出天价,普遍的藏品无人问津,但是优势就是:大厂的背书光鲜亮丽,平台上的IP也是非常知名的通过邀请艺术家,联合知名IP,联合发售带有国朝风的NFT大部分解决了很多盗版问题的出现。

但是在交易层面的市场角度来看是有一定的限制的:所有的规则与价格高度公开透明避免了很多私下交易的黑箱问题出现,没有那么多给玩家的炒作空间。

比如:鲸探平台的NFT作品,必须要收藏180天以上才可以进入交易市场进行交易,交易也必须实名认证等诸多规则。

导致一级市场的NFT作品根本抢不到这一点跟国外相比确实国外的投机操作直接拉满,但是国内的NFT落地更加的现实,因为国内金融稳定是行业监管的重点,同理在国内一级市场的NFT产品也是很难证券化的。

2021年最新免费领取QQ名片赞教程-原创-完整版视频在线观看-爱奇艺

图片来源:鲸探APP

2021年最新免费领取QQ名片赞教程-原创-完整版视频在线观看-爱奇艺

图片来源:幻核APP

2021年最新免费领取QQ名片赞教程-原创-完整版视频在线观看-爱奇艺

图片来源:ZTagAPP

2021年最新免费领取QQ名片赞教程-原创-完整版视频在线观看-爱奇艺

图片来源:RAEX宇宙APP

上面说的是一线大厂进行区块链技术支持的国内一级交易市场,但是国内的市场并没有搞水至清则无鱼。

很多其他平台的玩家由于一级市场的发行活动在操作的过程中过于严格的监管,纷纷布局二级市场,进行藏品的炒作与囤货操作最后进行线下担保转账交易。

国内较为火爆的有二级市场的平台比如ibox链盒、唯一艺术等都基于微信公众号来开发数字藏品收藏环境。

但是由于微信平台近期对是NFT二级市场以及其他非法数字的打压,很多有二级市场的小程序都被关停,现在进入二级市场的基本操作就是通过官方的公众号,通过扫码进入一些交易的微信群或者是通过添加工作人员的企业微信账号来进行二级市场的交易。

当然二级市场的玩法还有很多,很在一级市场抢不到的数字藏品也可以到专门数字藏品中介平台来进行炒作与拍卖。

2021年最新免费领取QQ名片赞教程-原创-完整版视频在线观看-爱奇艺

图片来源:NFT数藏取玩会

2021年最新免费领取QQ名片赞教程-原创-完整版视频在线观看-爱奇艺

图片来源:星库拍卖小程序

2021年最新免费领取QQ名片赞教程-原创-完整版视频在线观看-爱奇艺

图片来源:唯一艺术公众号&小程序

2021年最新免费领取QQ名片赞教程-原创-完整版视频在线观看-爱奇艺

图片来源:ibox公众号

以上图片是一些数字藏品二级市场的渠道入口,现在均已经被封杀。

三、玩法与手段

文章上面已经给大家很明确的讲清楚了NFT的技术以及国内与国外NFT市场的区别,接下来这章跟大家分享一下目前平台的玩法与手段。

其中核心的炒作以及预热玩法我大概总结了差不多4个大的模块:

平台活动拉新用户企业微信社群运营用户做二次付费转化预售藏品把价格拉高与其他同行业平台进行BD合作互相炒作

首先我们来说下第一个大的模块,平台活动来拉新用户和新藏品的版权,这里面主要有两个方法:

渠道可以选择抖音,或者是微信公众号下面以红洞数藏,meta100为例子给大家做以展示:

2021年最新免费领取QQ名片赞教程-原创-完整版视频在线观看-爱奇艺

图片来源:红洞数藏公众号

2021年最新免费领取QQ名片赞教程-原创-完整版视频在线观看-爱奇艺

图片来源:暴走的数字藏品抖音号

以上两个例子不难看出这都是官方平台的炒作手段,目的就是为了积累更多的活跃用户以及预热藏品炒作创世人IP等等。

只是采用了不同的渠道,微信公众号可以更好的触达到大众视野流量更多,抖音渠道可以通过短视频来介绍平台和新的藏品玩法更为多元。

第二个模块已经是互联网见怪不怪的操作,通过运营企业微信社群活跃用户,作二次付费的转化,可以在社群里面发布一些活动,抢购一些藏品之类工作人员在与用户聊天的过程中话可以知道二级市场的最新动态。

2021年最新免费领取QQ名片赞教程-原创-完整版视频在线观看-爱奇艺2021年最新免费领取QQ名片赞教程-原创-完整版视频在线观看-爱奇艺

图片来源:微信公众号

在第三个玩法过程中各大平台也通过预售和预热来把藏品的价格炒起来,营造出藏品非常的稀缺的现象,后台通过限制发放藏品的规则来对抢购作限制让藏品稀有化,拉高价格。

价格拉高之后在平台交易的用户就要支付很高的价格来交易藏品,但是对于藏品平台来讲作为乙方在给藏品的原创作者结算的时候就会收取及高的佣金,这样来看炒作也是一种盈利手段。

2021年最新免费领取QQ名片赞教程-原创-完整版视频在线观看-爱奇艺

图片来源:Meta100数字藏品平台

2021年最新免费领取QQ名片赞教程-原创-完整版视频在线观看-爱奇艺

图片来源:红动数藏公众号

第四个手段与玩法简单的理解就是找一些同行业的企业来进行商务BD合作其核心的目的就是为了在行业创造更大的影响力,打造雇主品牌抢占市场份额。

以上就基本上平台的所有操作手段与玩法了,但是作为玩家来讲的话也依旧有很多的操作手段与玩法比如老玩家带新玩家炒作藏品等,为了市场平衡这里就不逐个举例了。

三、风控与合规

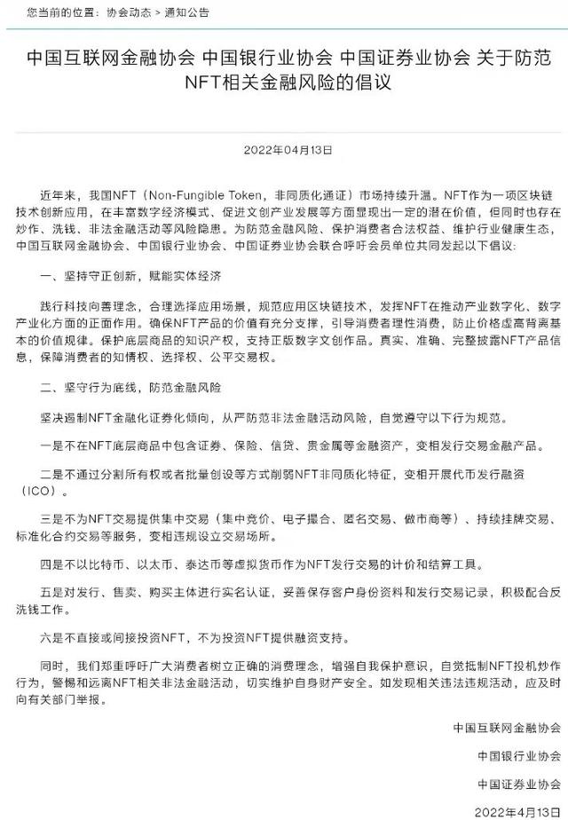
回归NFT的本质来看,数字化的艺术藏品已经不仅仅具有收藏价值这么简单了更多的是产品本身的金融属性,提到金融这里就不得不说到监管与风控的问题;为防范金融风险、保护消费者合法权益、维护行业健康生态。

2022年4月13日,中国互联网金融协会、中国银行业协会、中国证券业协会联合呼吁会员单位共同发布“关于防范NFT相关金融风险的倡议”。

《倡议》肯定了NFT对于丰富数字经济模式、促进文创产业发展等方面的价值,也同时对赋能实体经济、防范金融风险做出倡议。

2021年最新免费领取QQ名片赞教程-原创-完整版视频在线观看-爱奇艺

图片来源:中国互联网金融协会

从国家的政策可以看出NFT是不可以证券化的严谨炒作,防范洗钱的风险,这里给我的启发是一级市场的平台在之后的产研投入中要大量的投入反洗钱与防止大批量的买卖与交易等开发人员。

回归技术层面来看平台与平台之间也会存在代码漏洞风险(以代码为规则的组织形式,意味着代码漏洞将有可能带来巨大的经济损失);NFT藏品相互盗取的风险,比如使用老生常谈的【Python爬虫技术】利用海外NFT交易平台的技术接口进行藏品的盗取等等。

四、思考与展望

从现在NFT不管在国内市场还是国外市场来看NFT升维之路:

1. 明星入场、社交出圈

NFT的火热,越来越多的明星参与到NFT的生态中,不少明星推出了自己的NFT系列。

早期明星NFT主要还是国外明星,如贾斯汀·比伯、库里,随着2022年初Phanta Bear的火热出圈,国内明星也纷纷推出自己的NFT,如潘玮柏innocent cats,陈冠希2426C等等。

可见仅限于区块链玩家,不少明星粉丝也加入进来,为NFT的推广带来更大的受众人群,NFT随着明星的引流逐渐走向大众视野,最后终会变成名片,落地社交与雇主品牌。

2021年最新免费领取QQ名片赞教程-原创-完整版视频在线观看-爱奇艺

图片来源:国盛证券

2. 官方肯定,领跑合规

2021年12月24日新华社发行的数字藏品,为我国首套“新闻数字藏品”这一波操作也就代表着数字藏品的数字资产价值及其背后区块链技术的确权价值得到了国家的肯定。

2021年最新免费领取QQ名片赞教程-原创-完整版视频在线观看-爱奇艺

图片来源:新华社:新闻数字藏品

2021年最新免费领取QQ名片赞教程-原创-完整版视频在线观看-爱奇艺

图片来源:央视网:古韵传承人数字藏品

之后国内就有希望开启文化产权交易等场所利用联盟链的技术为企业提供交易、 拍卖、投融资等服务的综合服务平台。

2021年最新免费领取QQ名片赞教程-原创-完整版视频在线观看-爱奇艺

图片来源:国盛证券

根据公开信息,腾讯幻核、阿里数字拍卖、爱奇艺数字文创,都已宣布接入国家级版权交易保护联盟链。

国内数字藏品底层基础设施的打通还在持续进行中,也非常有希望出现规范化的统一管理的二级交易市场。

作者:于天航,曾就职于金融机构,互联网招聘平台。

本文由 @小于爱学习 原创发布于人人都是产品经理,未经许可,禁止转载。

题图来自Unsplash,基于CC0协议。

代刷网地址

留言评论

暂无留言